返回古琴教程

频道主页

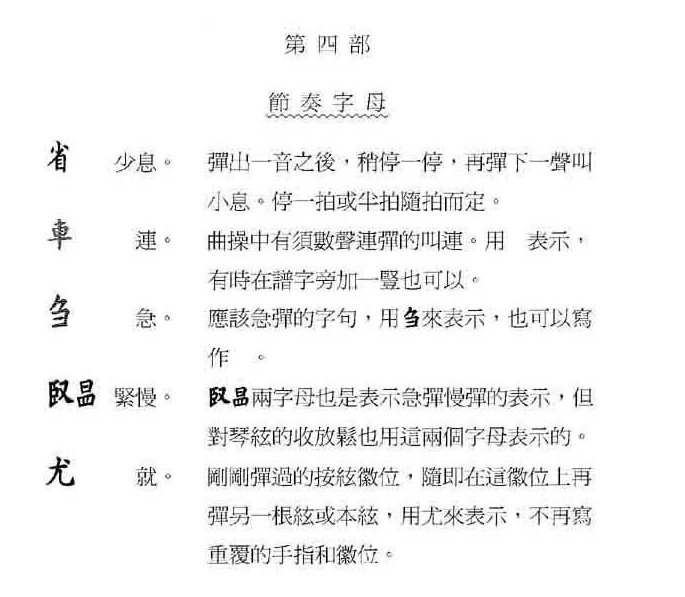
古琴自学方法《第四部 节奏字母》沉草农

乐器资源网  yueqiziyuan.com 
古琴自学方法《第四部 节奏字母》沉草农

收藏和辨识古琴的依据

收藏和辨识古琴的依据

古琴图片

古琴名曲与魏晋风度

古琴名曲与魏晋风度

古琴知识

古琴左手弹法《急吟》古琴减字查询

古琴左手弹法《急吟》古琴减字查询

古琴教程

唐代传世古琴鉴赏:一池波.神农式

唐代传世古琴鉴赏:一池波.神农式

古琴图片

现代古琴谱【天路】

现代古琴谱【天路】

古琴乐谱

徐立荪(当代古琴大师个人简介)

徐立荪(当代古琴大师个人简介)

古琴名家

古琴节奏谱字《息》古琴减字查询

古琴节奏谱字《息》古琴减字查询

古琴教程

颐真-古琴曲欣赏

颐真-古琴曲欣赏

古琴演奏视频

古琴基本知识 古琴自学基础入门视频

古琴基本知识 古琴自学基础入门视频

古琴视频教学

沈草农古琴曲《水仙操》乐谱

沈草农古琴曲《水仙操》乐谱

古琴乐谱

古琴乐曲谱 第四级《神人畅》王迪记谱

古琴乐曲谱 第四级《神人畅》王迪记谱

古琴乐谱

古琴独奏《平沙落雁 》

古琴独奏《平沙落雁 》

古琴演奏视频

古琴给历史谱上神韵

古琴给历史谱上神韵

古琴知识

传统古琴谱【仙翁操】

传统古琴谱【仙翁操】

古琴乐谱

古琴隔位取音《进复》古琴减字查询

古琴隔位取音《进复》古琴减字查询

古琴教程

长门怨(龚一)

长门怨(龚一)

古琴演奏视频

古琴谱 第一级《古琴吟》许健记谱

古琴谱 第一级《古琴吟》许健记谱

古琴乐谱

关于古琴的保养和护理

关于古琴的保养和护理

古琴维护保养

学习古琴曲《仙翁操》札记

学习古琴曲《仙翁操》札记

古琴知识

古琴考级曲目《小草》五祖皆 张卓娅 曲

古琴考级曲目《小草》五祖皆 张卓娅 曲

古琴乐谱

吴兆基古琴曲《阳春》乐谱

吴兆基古琴曲《阳春》乐谱

古琴乐谱

古琴七级乐曲谱《流水》据天闻阁琴谱 管平湖演奏谱

古琴七级乐曲谱《流水》据天闻阁琴谱 管平湖演奏谱

古琴乐谱

古琴名曲谱【阳关三叠】图片谱

古琴名曲谱【阳关三叠】图片谱

古琴乐谱

操古琴前该做什么

操古琴前该做什么

古琴知识

古琴的构造以及由来介绍

古琴的构造以及由来介绍

古琴教程

古琴难检难查减字查询《双拂》古琴减字大全

古琴难检难查减字查询《双拂》古琴减字大全

古琴教程

古琴隔位取音《小往来》古琴减字查询

古琴隔位取音《小往来》古琴减字查询

古琴教程

古琴左手弹法《少猱》古琴减字查询

古琴左手弹法《少猱》古琴减字查询

古琴教程

古琴节奏谱字《急》古琴减字查询

古琴节奏谱字《急》古琴减字查询

古琴教程

古琴右中食指双弹势“饥鸟啄雪势”

古琴右中食指双弹势“饥鸟啄雪势”

古琴教程

古琴自学方法《第五部 谱字的组成》沉草农

古琴自学方法《第五部 谱字的组成》沉草农

古琴教程

新学一首古琴曲需要注意些什么?

新学一首古琴曲需要注意些什么?

古琴教程

古琴难检难查减字查询《撞》古琴减字大全

古琴难检难查减字查询《撞》古琴减字大全

古琴教程

钢琴 吉他 长笛 口琴 陶笛 古筝 二胡 笛子 洞箫 古琴 琵琶 巴乌 唢呐 中阮 贝司 乐谱 戏曲 歌剧 声乐 电子琴 架子鼓 萨克斯 手风琴 小提琴 单簧管 电吉他 大提琴 葫芦丝 交响乐 尤克里里 名家名曲 器乐知识 乐团乐队 乐器种类